Cours - Les volumes pour le stockage persistent et la configuration
Le stockage et les Volumes dans Docker
Section titled “Le stockage et les Volumes dans Docker”Les conteneurs propose un paradigme immutable : on peut les transformers pendant leur execution (ajouter des fichier, changer des configurations) mais ce n’est pas le mode d’utilisation recommandé. En particulier Kubernetes est succeptible de les supprimer et de les recréer automatiquement. Les fichiers ajoutés manuellement pendant l’execution seront alors perdu.
Se pose donc la question de la persistance des données d’une application, par exemple une base de donnée. Dans un environnement conteneurisé toute persistance est permise via des volumes, sortes de disques durs virtuels, qu’on connecte à nos conteneur. Comme un disque ces volumes sont monté à un emplacement du système de fichier du conteneur. En écrivant dans le dossier en question on écrit alors sur ce disque virtuel qui conservera ses données même si le conteneur est supprimé.
Le stockage dans Kubernetes
Section titled “Le stockage dans Kubernetes”Les Volumes Kubernetes
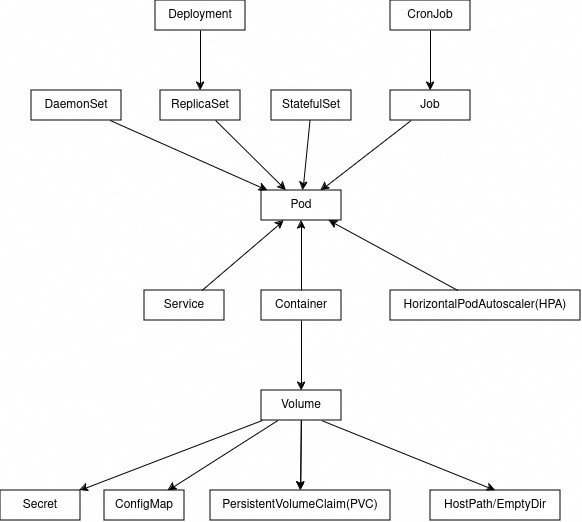
Section titled “Les Volumes Kubernetes”Comme dans Docker, Kubernetes fournit la possibilité de monter des volumes virtuels dans les conteneurs de nos pod. On liste séparément les volumes de notre pod puis on les monte une ou plusieurs dans les différents conteneurs. Exemple:
apiVersion: v1kind: Podmetadata: name: test-pdspec: containers: - image: k8s.gcr.io/test-webserver name: test-container volumeMounts: - mountPath: /test-pd name: test-volume volumes: - name: test-volume hostPath: # chemin du dossier sur l'hôte path: /data # ce champ est optionnel type: DirectoryLa problématique des volumes et du stockage est plus compliquée dans kubernetes que dans docker car k8s cherche à répondre à de nombreux cas d’usages. doc officielle. Il y a donc de nombeux types de volumes kubernetes correspondants à des usages de base et aux solutions proposées par les principaux fournisseurs de cloud.

Volumes pour la persistence
Section titled “Volumes pour la persistence”Demander des volumes et les liers aux pods :PersistentVolumes et PersistentVolumeClaims
Section titled “Demander des volumes et les liers aux pods :PersistentVolumes et PersistentVolumeClaims”Quand un conteneur a besoin d’un volume, il crée une PersistentVolumeClaim : une demande de volume (persistant). Si une des StorageClass du cluster est en capacité de le fournir, alors un PersistentVolume est créé et lié à ce conteneur : il devient disponible en tant que volume monté dans le conteneur.
- les conteneurs demandent du volume avec les PersistentVolumeClaims
- les StorageClasses répondent aux PersistentVolumeClaims en créant des objets PersistentVolumes : le conteneur peut accéder à son volume.
Le provisionning de PersistentVolume peut être manuel (on crée un objet PersistentVolume en amont ou non. Dans le second cas la création d’un PersistentVolumeClaim mène directement à la création d’un volume si possible)
Liens externes
Section titled “Liens externes”- https://developers.redhat.com/articles/2022/10/06/kubernetes-storage-concepts
- https://bluexp.netapp.com/blog/cvo-blg-5-types-of-kubernetes-volumes-and-how-to-work-with-them
Backup de volume
Section titled “Backup de volume”Il existe plusieurs méthodes pour effectuer des sauvegardes de données persistantes dans Kubernetes :
-
Utiliser des outils de backup Kubernetes : Certains outils de sauvegarde Kubernetes, tels que Velero, des CSI plugin comme longhorn, des opérateurs de BDD comme CloudNativePG, permettent de sauvegarder et de restaurer des données persistantes. Ces outils peuvent être configurés pour effectuer des sauvegardes régulières des volumes persistants (backup physique) ou de vos objets contenant des données (Backup logique) dans votre cluster Kubernetes, puis les stocker dans un emplacement de stockage sécurisé.
-
Utiliser des outils classiques de backups plannifiés depuis vos pods (push depuis le pod): Les volumes persistants Kubernetes sont généralement montés en tant que systèmes de fichiers dans les pods. En utilisant des outils de sauvegarde de fichiers tels que rsync, borg, etc. on peut sauvegarder ces volumes persistants sur des emplacements de stockage externes. On peut également utiliser des scripts basés sur kubectl plannifiés depuis un serveur de backup se connectent à l’intérieur des pods pour récupérer les données.
Objets de configuration
Section titled “Objets de configuration”Les ConfigMaps
Section titled “Les ConfigMaps”D’après les recommandations de développement 12factor, la configuration de nos programmes doit venir de l’environnement.
Les objets ConfigMaps permettent d’injecter dans des pods des ensemble clés/valeur de configuration en tant que volumes/fichiers de configuration ou variables d’environnement.
Cela permet notamment de centraliser et découpler la configuration du déploiement des pods. Par exemple on peut stocker de façon centraliser le nom de domaine à utiliser pour une application et plusieurs de ses microservices pourront venir la récupérer dans la même configmap.
Exemple de configmap et de récupération d’une variable d’environnement
Section titled “Exemple de configmap et de récupération d’une variable d’environnement”apiVersion: v1kind: ConfigMapmetadata: name: mysql-configdata: MYSQL_DATABASE: mydatabaseapiVersion: apps/v1kind: Deploymentmetadata: name: mysql-deploymentspec: replicas: 1 selector: matchLabels: app: mysql template: metadata: labels: app: mysql spec: containers: - name: mysql image: mysql:5.7 env: - name: MYSQL_DATABASE valueFrom: configMapKeyRef: name: mysql-config key: MYSQL_DATABASE ports: - containerPort: 3306les Secrets
Section titled “les Secrets”Les Secrets se manipulent comme des objets ConfigMaps, mais ils sont chiffrés et faits pour stocker des mots de passe, des clés privées, des certificats, des tokens, ou tout autre élément de config dont la confidentialité doit être préservée. Un secret se créé avec l’API Kubernetes, puis c’est au pod de demander à y avoir accès.
Il y a plusieurs façons de donner un accès à un secret, notamment :
- le secret est un fichier que l’on monte en tant que volume dans un conteneur (pas nécessairement disponible à l’ensemble du pod). Il est possible de ne jamais écrire ce secret sur le disque (volume
tmpfs). - le secret est une variable d’environnement du conteneur.
Pour définir qui et quelle app a accès à quel secret, on peut utiliser les fonctionnalités “RBAC” de Kubernetes.
Exemple de secret pour un certificat SSL et son montage comme fichier dans un pods
Section titled “Exemple de secret pour un certificat SSL et son montage comme fichier dans un pods”Création du secret en ligne de commande à partir d’un fichier:
kubectl create secret generic my-cert --from-file=mycert.pem
Cela donne par exemple le secret suivant (les données d’un secret sont encodé en base64, un mode de sérialisation qui permet notamment de stocker des données binaires sous forme de texte):
apiVersion: v1data: mycert.pem: LS0tLS1CRUdJTiBDRVJUSUZJQ0FURS0tLS0tCk1JSURhekNDQWxPZ0F3SUJBZ0lVRXZsVXVyT3RTelN0cFlWaEw1K3B0R2JUVlRFd0RRWUpLb1pJaHZjTkFRRUwKQlFBd1JURUxNQWtHQTFVRUJoTUNRVlV4RXpBUkJnTlZCQWdNQ2xOdmJXVXRVM1JoZEdVeElUQWZCZ05WQkFvTQpHRWx1ZEdWeWJtVjBJRmRwWkdkcGRITWdVSFI1SUV4MFpEQWVGdzB5TXpBek1EZ3hOakl5TVRkYUZ3MHpNekF6Ck1EVXhOakl5TVRkYU1FVXhDekFKQmdOVkJBWVRBa0ZWTVJNd0VRWURWUVFJREFwVGIyMWxMVk4wWVhSbE1TRXcKSHdZRFZRUUtEQmhKYm5SbGNtNWxkQ0JYYVdSbmFYUnpJRkIwZVNCTWRHUXdnZ0VpTUEwR0NTcUdTSWIzRFFFQgpBUVVBQTRJQkR3QXdnZ0VLQW9JQkFRQ2YrZHprR2xkTlpoUGVDdTFyOC9taGJyQkNIdlYwSTd4dHhrZ096K1hBCnZuMXpkNkttSGlqZGlBWUdLN2EvUVlpQnhpbWljQnYrRkpUY2FoMDJMbkJ1VTlnSmV4QUF0ZnVZb2VoMnJhaGgKVXg5bXYyTUhTUnVjQW5VTnpBSForcDZMd2tTZ2lvd1NDTUFxUlJpTkNEMm9FVFM0RmFmL3dHVWRkRnVMN0lsMgptTGxrdkJlWEVRbUJlc1pxR1A5d0RCZlhOeVppbi9xeHRCeFY2dkFldjhrK3ZFY3lNQzJIMUdNbFpFZHcwd1o5Cm1yNjhpQkVXNWp0Q0JibFRDUVF0bjZCdDgvMCsvMUFDajFTc3FSTHJ1aUJIZ1ljZXdPeXB3WVA3ZEtZajMvODYKaGsxNU5rSUVCVHlzTWhrdThjTnZxVXNTaU9wNURRc000bEV6N0lkaXFwblJBZ01CQUFHalV6QlJNQjBHQTFVZApEZ1FXQkJUTnh6QmxBanZ1TmFlb2h1bFAxdDRtUXFrY0RqQWZCZ05WSFNNRUdEQVdnQlROeHpCbEFqdnVOYWVvCmh1bFAxdDRtUXFrY0RqQVBCZ05WSFJNQkFmOEVCVEFEQVFIL01BMEdDU3FHU0liM0RRRUJDd1VBQTRJQkFRQjIKNmpOWmRiWWp2T0dEd0s3ZEhFa2REa1NIa0w3U3A4cWJMakN0NEx1VFlBWHJ5ZURnei9yNGViclNkZDhocmR3LwpzZEtFQTRFM1QyWnhPV2xINmpsVnJEZlhNbG1ZTFNvSEFoQWMwM1E4V01YTnkyZlVrSjRhQlJ1MGFMZUM4QnJTClBHT2xFanpEa0dsUGJENmI5SGZxRXFHMTRndkZBTG80YUQxRXFIUVRYUEx5WUUvbnd5SlhjTU9ZUlZ5V0xLeFYKb3NhYmtHdHVralRRSlpqbWxlb3VzZDhBWGFrS3duV25hM2ErYkhOczFUdmcxUkY1WDhxSVc4cGN6SzhadlRVdQpWRUd3clpnOUcrclpvU3RmSHdFaUhjVVVrMGhKTHJkRDlCUGFwZ2puMUF0NGJhdnRVNmJIbE5MOGdrRUMzdnlZCmVrc2tPNSs2WDIwaStpUEdRSWp1Ci0tLS0tRU5EIENFUlRJRklDQVRFLS0tLS0Kkind: Secretmetadata: creationTimestamp: "2023-03-08T16:29:52Z" name: my-cert namespace: default resourceVersion: "5543" uid: dd27cd3f-1779-47f4-a821-25d8139b21a4type: OpaqueOn peut ensuite monter le secret sous forme d’un fichier dans des pods via un volume comme suit :
apiVersion: apps/v1kind: Deploymentmetadata: name: myappspec: replicas: 3 selector: matchLabels: app: myapp template: metadata: labels: app: myapp spec: containers: - name: mycontainer image: myimage ports: - containerPort: 443 volumeMounts: - name: my-cert mountPath: /etc/mycert.pem readOnly: true volumes: - name: my-cert secret: secretName: my-cert